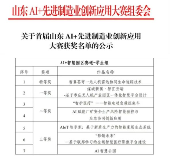
近日,首届山东AI+先进制造业创新应用大赛圆满落幕。我校工学院田梦、田旭老师指导,张军城、莫镥熠、沙尤石、穆俊成四位同学组成的团队,凭借“智护医疗”智能电动急救担架车项目,在全省众多参赛作品中脱颖而出,荣获省级二等奖。

本次大赛是全省推动人工智能与制造业深度融合的重要平台。团队研发的急救担架车,创新融合了AI自主导航、生命体征实时监测与智能预警、电动助力驱动等核心技术,能够实现院内智能避障转运,并在途中持续监控患者关键生理指标,有效解决了传统担架车依赖人力、转运效率低、缺乏途中监护等行业痛点,显著提升了急救响应速度与患者安全,具有明确的应用价值与推广前景。
荣誉的背后是团队数月的辛勤耕耘。在备赛过程中,师生充分利用课余时间,从需求分析、技术选型到系统集成与反复调试,攻克了多项技术难题。这一过程不仅锤炼了学生的工程实践与创新能力,更展现了他们攻坚克难的意志与紧密协作的团队精神,是“以赛促学、以赛促创”育人理念的生动实践。
此次获奖是学校持续推进产教融合、注重科技创新育人的成果体现。未来,我校将继续强化实践教学,深化校企合作,致力于培养更多高素质技术技能人才,为区域产业高质量发展注入新的动力。